- Hakkımızda
- Yönetim
- İç Kontrol
-
Kalite
- Kalite Politikası
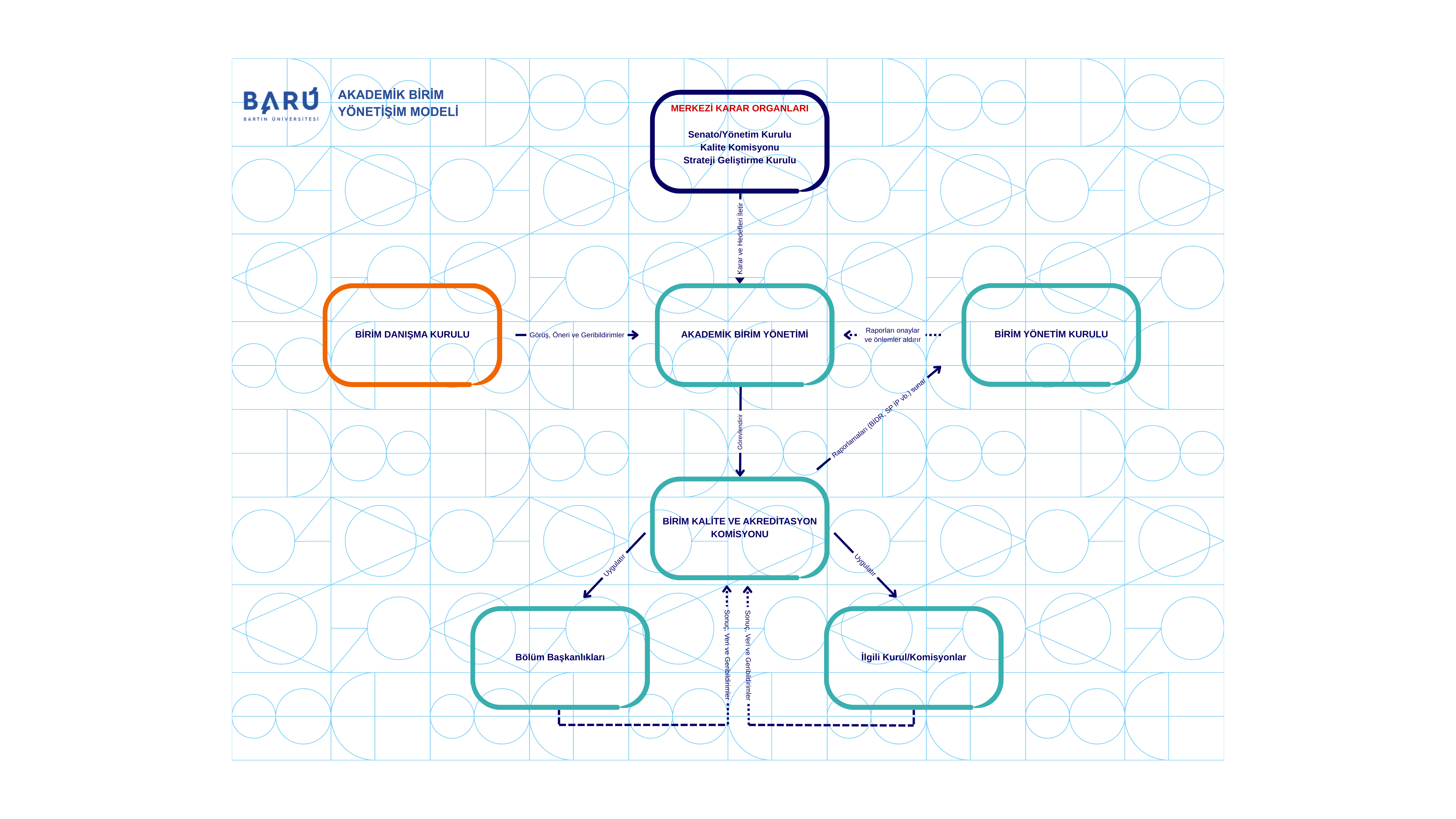
- Kalite Yönetimi Organizasyon Şeması
- Birim Kalite Komisyonu
- Birim İç Değerlendirme Raporları
- Birim PUKÖ Temelli Eylem Planları
- Birim PUKÖ Temelli Eylem Planı İzleme ve Değerlendirme Raporları
- Akreditasyon Bilgileri
- Birim Danışma Kurulu
- Komisyonlar
- İş Akış Şemaları
- Formlar
- Fakülte Yönetim Kurulu Kararları
- Fakülte Kurulu Kararları
- Anket Raporları
- Engelsiz Üniversite Ödüllerimiz
- Görev Tanımları
- Kalite El Kitabı
- Bölümler
- Personel
-
Öğrenci
- Akademik Takvim
- Ders Programları
- Sınav Programları
- Oryantasyon Kitapçığı
- Çevrim İçi Başvuru Modülleri
- ÜBYS (Üniversite Bilgi Yönetim Sistemi)
- Ders Bilgi Paketleri
- Çift Anadal Programı
- Yan Dal Programı
- Erasmus Değişim Programı
- Mevlana Değişim Programı
- Farabi Değişim Programı
- UZEM Eğitim Videoları
- UZEM
- Öğrenci Temsilcileri
- Lisansüstü Eğitim
- Aday Öğrenci
- Belgeler ve Formlar
- Raporlar ve Kılavuzlar
- Engelsiz Fakülte
- Sıfır Atık Farkındalığı
- Enerji Verimliliği
- Su Verimliliği
- Mezunlarla İletişim
- Sosyal ve Kültürel Faaliyetler
- Study in Turkey
- Yayınlarımız
- Mevzuat
- İletişim
- Bize Ulaşın
